6张表格帮助掌握古诗词鉴赏知识点
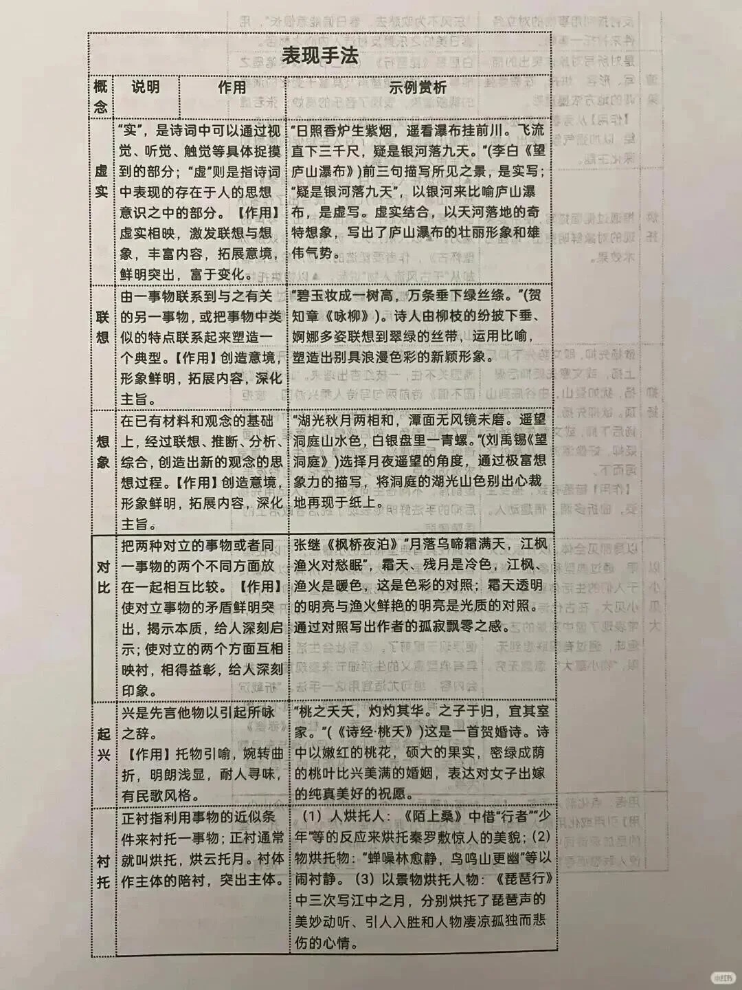
# 6张表格速通古诗词鉴赏核心知识点 古诗词鉴赏需兼顾“内容理解”“艺术手法”“情感主旨”三大维度,以下6张表格从高频考点切入,系统梳理鉴赏逻辑,帮助快速掌握核心方法。 ## 表格1:古诗词常见题材及情感主旨 不同题材的诗词往往有固定的情感指向,是判断主旨的“第一线索”。 | 题材类型 | 核心意象/场景 | 常见情感主旨 | 典型例题(课本/高频篇) | |----------------|-----------------------------|------------------------------------------------------------------------------|-----------------------------------| | 山水田园诗 | 青山、绿水、茅屋、桑麻、牧童 | 1. 赞美自然美景,表达对宁静生活的向往;<br>2. 批判官场污浊,抒发归隐情怀;<br>3. 展现劳动生活的质朴乐趣。 | 陶渊明《归园田居》、王维《山居秋暝》 | | 边塞征战诗 | 大漠、孤烟、长城、羌笛、沙场 | 1. 歌颂将士英勇无畏、保家卫国的壮志;<br>2. 抒发思乡念亲、厌战思归的愁苦;<br>3. 讽刺朝廷穷兵黩武。 | 王昌龄《从军行》、范仲淹《渔家傲·秋思》 | | 咏史怀古诗 | 古迹(如赤壁、阿房宫)、历史人物 | 1. 借古讽今,批判当朝统治者的昏庸;<br>2. 感慨历史兴亡,抒发人生短暂的怅惘;<br>3. 赞美历史人物的抱负。 | 杜牧《赤壁》、辛弃疾《永遇乐·京口北固亭怀古》 | | 思乡怀人诗 | 明月、鸿雁、书信、归帆、佳节 | 1. 漂泊在外的孤独寂寞;<br>2. 对家人/友人的思念;<br>3. 对故乡的眷恋与归乡渴望。 | 李白《静夜思》、王湾《次北固山下》 | | 送别抒怀诗 | 杨柳、长亭、酒、渡口、浮云 | 1. 朋友间的不舍与牵挂;<br>2. 对友人的祝福与劝勉;<br>3. 借送别抒发自身的失意(如宦途不顺)。 | 王勃《送杜少府之任蜀州》、柳永《雨霖铃》 | | 咏物言志诗 | 梅、兰、竹、菊、蝉、松 | 1. 借物象的特质喻指自身品格(如梅的耐寒喻坚韧);<br>2. 抒发不与世俗同流合污的高洁志向。 | 陆游《卜算子·咏梅》、虞世南《蝉》 | ## 表格2:高频意象及象征意义 意象是“情感的载体”,熟记常见意象的固定内涵,可快速把握诗词情感。 | 意象类别 | 具体意象 | 象征意义 | 示例诗句(出处) | |----------------|----------------|--------------------------------------------------------------------------|-----------------------------------| | 自然景物类 | 明月 | 思乡、思亲、高洁、永恒 | “举头望明月,低头思故乡”(李白《静夜思》) | | | 鸿雁(大雁) | 书信、思乡、漂泊、信使 | “乡书何处达?归雁洛阳边”(王湾《次北固山下》) | | | 杨柳 | 离别、惜别(“柳”与“留”谐音) | “渭城朝雨浥轻尘,客舍青青柳色新”(王维《送元二使安西》) | | | 菊花 | 高洁、隐逸、坚贞不屈(耐寒) | “采菊东篱下,悠然见南山”(陶渊明《饮酒》) | | | 梧桐 | 凄凉、孤寂、离愁(多与“雨”搭配) | “梧桐更兼细雨,到黄昏、点点滴滴”(李清照《声声慢》) | | 器物/场景类 | 酒 | 送别时的不舍、失意时的愁苦、豪迈时的旷达 | “劝君更尽一杯酒,西出阳关无故人”(王维《送元二使安西》) | | | 书信(尺素) | 思念、牵挂、信息传递 | “驿寄梅花,鱼传尺素”(秦观《踏莎行》) | | | 长亭 | 送别地点,象征离别 | “寒蝉凄切,对长亭晚”(柳永《雨霖铃》) | ## 表格3:古诗词常见艺术手法(表达技巧) 艺术手法是诗词“传情达意的手段”,需区分“表现手法”“修辞手法”“表达方式”。 | 手法类别 | 具体手法 | 定义/作用 | 典型例句(出处) | |----------------|----------------|--------------------------------------------------------------------------|-----------------------------------| | 表现手法 | 借景抒情 | 借助景物描写抒发情感,“景”与“情”交融(乐景衬乐情、哀景衬哀情) | “春风又绿江南岸,明月何时照我还”(王安石《泊船瓜洲》,以乐景衬思乡情) | | | 情景交融 | 景中有情、情中有景,情感与景物完全融合(比“借景抒情”更紧密) | “大漠孤烟直,长河落日圆”(王维《使至塞上》,景中暗含孤寂与壮阔感) | | | 托物言志 | 借物象的特质,寄托诗人的志向或品格(多用于咏物诗) | “不要人夸好颜色,只留清气满乾坤”(王冕《墨梅》,借梅喻高洁) | | | 用典 | 引用历史故事或前人诗句,使表达更含蓄、更有深度 | “持节云中,何日遣冯唐”(苏轼《江城子·密州出猎》,用“冯唐持节”典表报国渴望) | | | 对比 | 把两种相反/相关的事物对照,突出差异,强化情感 | “朱门酒肉臭,路有冻死骨”(杜甫《自京赴奉先县咏怀五百字》,突出贫富差距) | | 修辞手法 | 比喻 | 用相似事物打比方,使抽象情感/景物更具体生动 | “忽如一夜春风来,千树万树梨花开”(岑参《白雪歌送武判官归京》,以“梨花”喻雪花) | | | 拟人 | 赋予事物以人的动作/情感,增强感染力 | “感时花溅泪,恨别鸟惊心”(杜甫《春望》,花、鸟“溅泪”“惊心”,实则写人之情) | | | 对偶 | 句式对称、字数相等,使语言凝练、节奏鲜明(律诗中间两联必对偶) | “两个黄鹂鸣翠柳,一行白鹭上青天”(杜甫《绝句》) | | 表达方式 | 描写(细节描写) | 对人物/景物的细微之处刻画,凸显情感或场景 | “临行密密缝,意恐迟迟归”(孟郊《游子吟》,以针线细节写母爱) | | | 议论 | 直接发表观点,点明主旨(多与抒情结合) | “人生自古谁无死?留取丹心照汗青”(文天祥《过零丁洋》,以议论表气节) | ## 表格4:古诗词语言风格分类 语言风格是诗人“独特的语言标识”,需结合诗人经历和作品内容判断。 | 风格类型 | 核心特点 | 代表诗人/作品 | |----------------|--------------------------------------------------------------------------|---------------------------------------| | 豪放雄浑 | 气势磅礴、意境开阔、用词刚健(多写边塞、壮志) | 苏轼《念奴娇·赤壁怀古》、辛弃疾《破阵子·为陈同甫赋壮词以寄之》 | | 婉约细腻 | 情感含蓄、语言柔美、意境婉约(多写爱情、思乡) | 李清照《声声慢》、柳永《雨霖铃》 | | 清新自然 | 语言质朴、意境淡雅、贴近生活(多写田园、山水) | 陶渊明《归园田居》、孟浩然《过故人庄》 | | 沉郁顿挫 | 情感深沉、语言凝重、多抒发忧国忧民之情(杜甫典型风格) | 杜甫《登高》、《春望》 | | 明快晓畅 | 语言通俗、节奏明快、情感直白 | 白居易《钱塘湖春行》、贺知章《回乡偶书》 | | 含蓄隽永 | 语言凝练、意味深长、需细细品味(多借景/用典抒情) | 李商隐《无题·相见时难别亦难》、王维《竹里馆》 | ## 表格5:不同词牌/曲牌的情感基调 词牌(词的格式名称)、曲牌(曲的格式名称)往往自带“情感基因”,可辅助判断词/曲的基调。 | 词牌/曲牌名 | 常见情感基调 | 代表作品(作者) | |----------------|--------------------------------------------------------------------------|---------------------------------------| | 《念奴娇》 | 豪放、壮阔(多写怀古、壮志) | 苏轼《念奴娇·赤壁怀古》 | | 《雨霖铃》 | 哀怨、凄切(多写离别、愁绪) | 柳永《雨霖铃·寒蝉凄切》 | | 《渔家傲》 | 苍凉、悲壮(多写边塞、忧国) | 范仲淹《渔家傲·秋思》、李清照《渔家傲·天接云涛连晓雾》 | | 《声声慢》 | 凄苦、孤寂(多写孤独、失意) | 李清照《声声慢·寻寻觅觅》 | | 《山坡羊》(曲牌) | 沉郁、悲愤(多写怀古、讽喻) | 张养浩《山坡羊·潼关怀古》 | ## 表格6:古诗词鉴赏答题模板(分题型) 掌握答题逻辑是得分关键,需遵循“手法+分析+情感”的核心思路。 | 题型 | 答题模板(核心结构) | 示例(以“赏析‘大漠孤烟直,长河落日圆’”为例) | |----------------|--------------------------------------------------------------------------|---------------------------------------| | 赏析句子/炼字 | 1. 点明手法(如修辞、表现手法);<br>2. 结合诗句分析:解释字词含义/手法如何运用(“直”“圆”的特点);<br>3. 点明效果:写出了什么景象/表达了什么情感。 | 1. 运用了**对偶**和**白描**的手法;<br>2. “直”字写出孤烟的挺拔坚毅,“圆”字写出落日的雄浑壮阔,对偶使句式整齐,白描勾勒出大漠的苍茫景象;<br>3. 既展现了边塞风光的雄奇壮美,也暗含了诗人出使边塞的孤寂与豁达。 | | 分析情感主旨 | 1. 点明题材/核心意象;<br>2. 结合内容分析:抓住关键句/手法,梳理诗人情感;<br>3. 总结主旨:明确诗人表达的核心情感(如思乡、爱国、高洁)。 | (以《次北固山下》为例)<br>1. 本诗是**思乡怀人诗**,核心意象为“归雁”“乡书”;<br>2. “海日生残夜,江春入旧年”写时序交替,暗含时光匆匆,“乡书何处达?归雁洛阳边”直接点出对故乡的思念;<br>3. 全诗表达了诗人漂泊在外的孤独与对故乡、家人的深切牵挂。 | | 分析艺术手法 | 1. 明确手法(如“借景抒情”“用典”);<br>2. 结合诗句分析:手法在诗中具体如何体现;<br>3. 说明作用:该手法对表情达意的帮助(如使情感更含蓄、更有感染力)。 | (以《赤壁》为例)<br>1. 运用了**用典**的手法;<br>2. 诗人借用“赤壁之战”的历史典故,假设“东风不与周郎便”,则周瑜无法取胜,大乔小乔会被掳走;<br>3. 以历史假设委婉讽刺当朝统治者的无能,暗含自己怀才不遇的愤懑,使表达更含蓄深刻。 | 通过以上6张表格,可快速建立古诗词鉴赏的“知识框架”:从“题材+意象”定情感,从“手法”析表达,从“模板”练答题,逐步形成系统的鉴赏能力。建议结合具体诗词(如课本篇目)反复练习,将知识点转化为解题能力。





发表评论